QOJ.ac

QOJ

Time Limit: 1 s Memory Limit: 32 MB Total points: 100

#315. Temperature

Statistics

The Byteotian Institute of Meteorology (BIM) measures the air temperature daily. The measurement is done automatically, and its result immediately printed. Unfortunately, the ink in the printer has long dried out... The employees of BIM however realised the fact only recently, when the Byteotian Organisation for Meteorology (BOM) requested access to that data.

An eager intern by the name of Byteasar saved the day, as he systematically noted down the temperatures reported by two domestic alcohol thermometers placed on the north and south outside wall of the BIM building. It was established decades ago by various BIM employees that the temperature reported by the thermometer on the south wall of the building is never lower than the actual temperature, while that reported by the thermometer on the north wall of the building is never higher than the actual temperature. Thus even though the exact temperatures for each day remain somewhat of a mystery, the range they were in is known at least.

Fortunately for everyone involved (except Byteasar and you, perhaps), BOM does not require exact temperatures. They only want to know the longest period in which the temperature was not dropping (i.e. on each successive day it was no smaller than on the day before). In fact, the veteran head of BIM knows very well that BOM would like this period as long as possible. To whitewash the negligence he insists that Byteasar determines, based on his valuable notes, the longest period in which the temperature could have been not dropping. Now this is a task that Byteasar did not quite expect on his BIM internship, and he honestly has no idea how to tackle it. He asks you for help in writing a program that determines the longest such period.

Input Format

In the first line of the standard input there is one integer $n$ ($1 ≤ n ≤ 1\,000\,000$) that denotes the number of days for which Byteasar took notes on the temperature. The measurements from day are given in the line no. $i+1$. Each of those lines holds two integers, $x$ and $y$ ($-10^{9} ≤ x ≤ y ≤ 10^{9}$). These denote, respectively, the minimum and maximum possible temperature on that particular day, as reported by the two thermometers.

In some of the tests, worth 50 points in total, the temperatures never drop below -50 degrees (Celsius, in case you wonder!) and never exceeds 50 degrees ($-50 ≤ x ≤ y ≤ 50$).

Output Format

In the first and only line of the standard output your program should print a single integer, namely the maximum number of days for which the temperature in Byteotia could have been not dropping.

Example

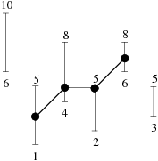
Input

6
6 10
1 5
4 8
2 5
6 8
3 5

Output

4
problem_315_1.gif

Discussions

About Discussions

The discussion section is only for posting: General Discussions (problem-solving strategies, alternative approaches), and Off-topic conversations.

This is NOT for reporting issues! If you want to report bugs or errors, please use the Issues section below.

Open Discussions 0
No discussions in this category.

Issues

About Issues

If you find any issues with the problem (statement, scoring, time/memory limits, test cases, etc.), you may submit an issue here. A problem moderator will review your issue.

Guidelines:

  1. This is not a place to publish discussions, editorials, or requests to debug your code. Issues are only visible to you and problem moderators.
  2. Do not submit duplicated issues.
  3. Issues must be filed in English or Chinese only.
Active Issues 0
No issues in this category.
Closed/Resolved Issues 0
No issues in this category.